球盟会·qmh(中国)-官方网站
网站首页
关于我们
球盟会简介
现任领导
团队队伍
历任领导
机构设置
学术委委员会
党建思政
党建工作
工会工作
统战工作
团队建设
学科简介
团队建设年度报告
生物学博士后流动站
公司产品
旗下产业
研究生教育
科学研究
科研平台
科研项目
科研成果
科技服务
学术活动
员工工作
团学动态
学风建设
就业创新创业
研工动态
公示公告
下载中心
院友之家
院友风采
工作动态
信息公开
网站首页
关于我们
球盟会简介
现任领导
团队队伍
历任领导
机构设置
学术委委员会
党建思政
党建工作
工会工作
统战工作
团队建设
学科简介
团队建设年度报告
生物学博士后流动站
公司产品
旗下产业
研究生教育
科学研究
科研平台
科研项目
科研成果
科技服务
学术活动
员工工作
团学动态
学风建设
就业创新创业
研工动态
公示公告
下载中心
院友之家
院友风采
工作动态
信息公开
首页
>
员工工作
>
学风建设
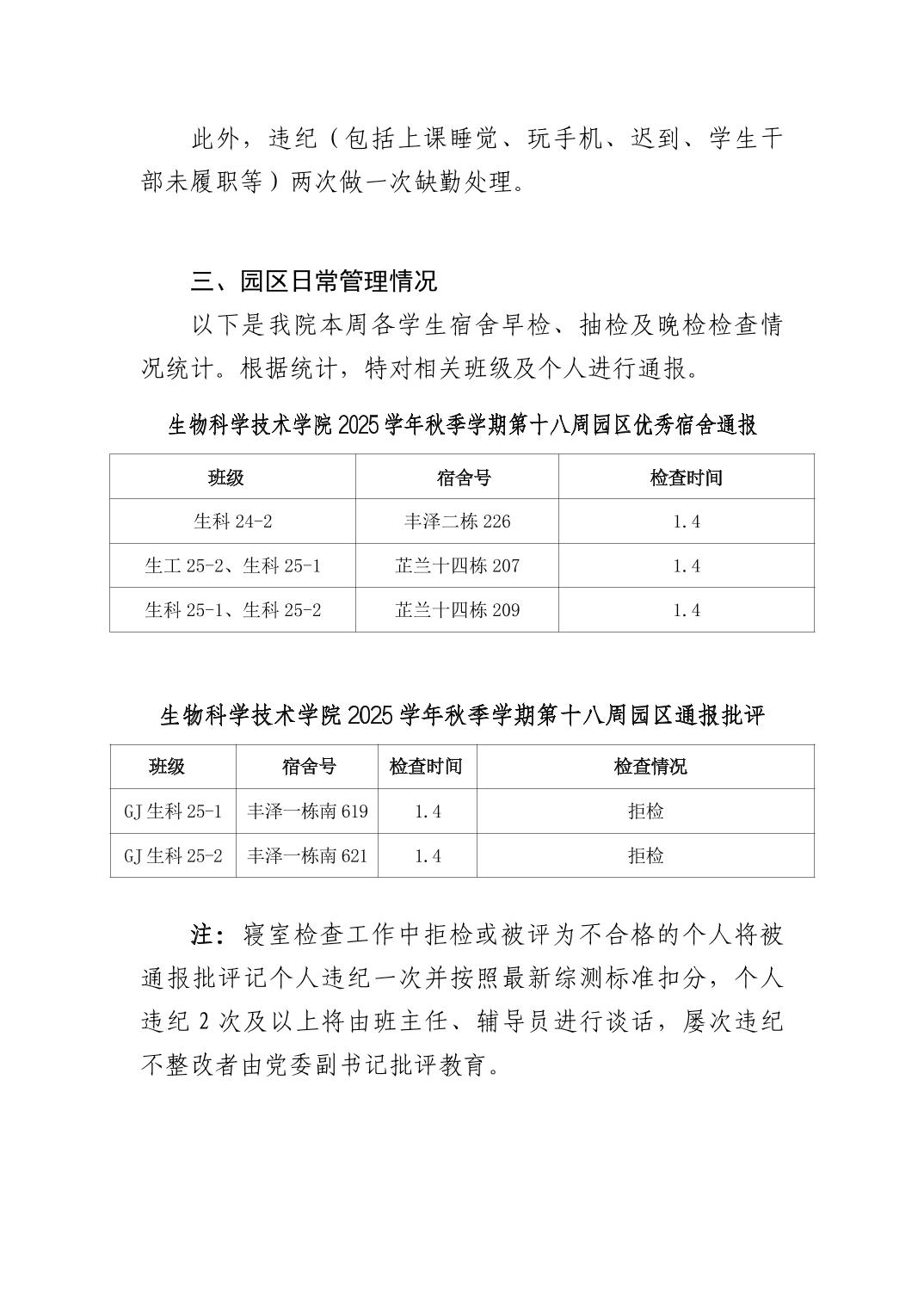
2025年秋季学期球盟会第18周日管通报
发布时间:2026/01/06 09:09:40
浏览量:
作者:
来源:球盟会
球盟会·qmh(中国)-官方网站
相关文档
相关附件